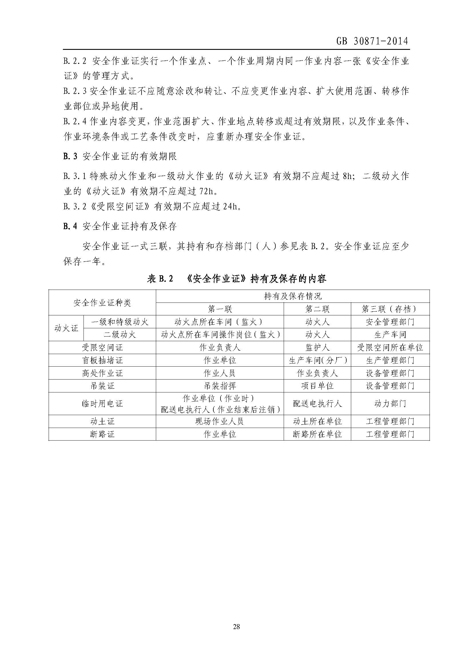
当前位置:首页 >事故案例 >GB30871-2014化学品生产单位特殊作业安全规范

GB30871-2014化学品生产单位特殊作业安全规范

关注: 发表时间:2019-11-22


湖北尊龙时凯科技有限公司 版权所有         备案号: 鄂ICP备19023704号-1

站点地图